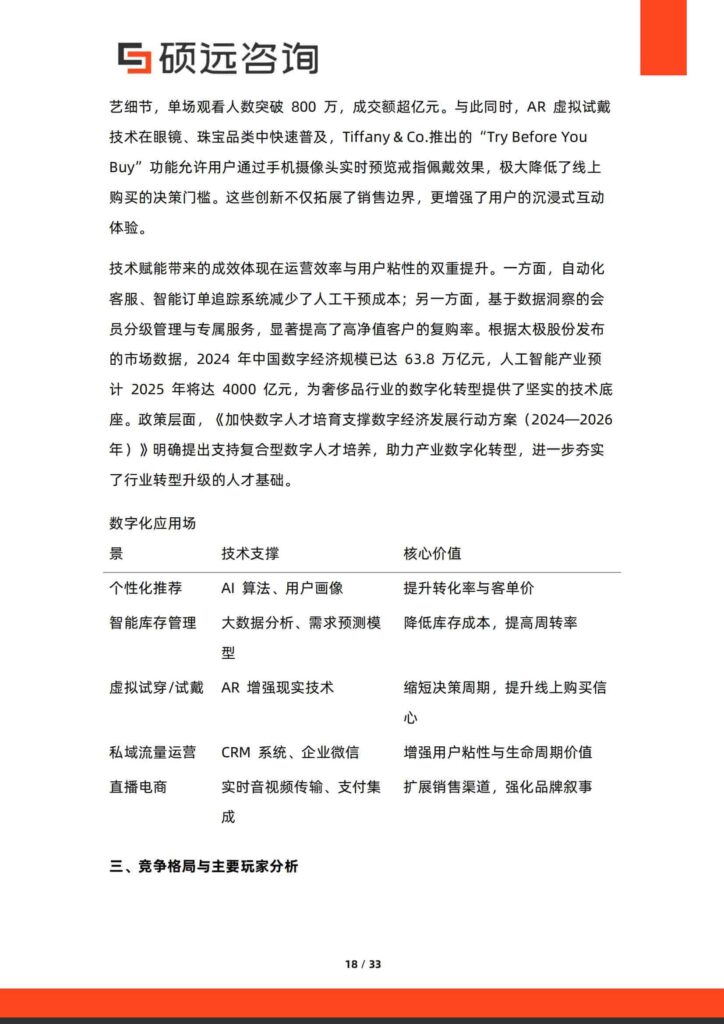
2025年中国奢侈品行业研究报告admin4个月前更新关注私信053152025年中国奢侈品行业研究报告此内容为付费资源,请付费后查看¥4.9 限时特惠¥9.9黄金会员免费钻石会员免费立即购买您当前未登录!建议登陆后购买,可保存购买订单付费资源 温馨提示: 本文最后更新于2025-11-05,某些文章具有时效性,若有错误或已失效,请在下方留言或联系千文网。 © 版权声明文章版权归作者所有,未经允许请勿转载。THE ENDPDF案例案例库# 报告# 奢侈品 喜欢就支持一下吧点赞15 分享QQ空间微博QQ好友海报分享复制链接收藏
暂无评论内容